面对新冠肺炎疫情防控和复工复产的形势,税务部门深入贯彻落实一系列重要指示精神,坚决执行党中央、国务院决策部署,积极发挥税收职能作用,全力参与疫情防控工作,支持企业复工复产。
疫情发生以来,党中央、国务院部署出台了三批支持疫情防控和复工复产的税费政策。第一批政策主要聚焦疫情防控工作,既注重直接支持医疗救治工作,又注重支持相关保障物资的生产和运输,还注重调动各方面力量积极资助和支持疫情防控。第二批政策主要聚焦减轻企业社保费负担,阶段性减免企业养老、失业、工伤保险单位缴费,减征基本医疗保险费,降低企业用工成本、增强其复工复产信心。第三批政策主要聚焦小微企业和个体工商户,对增值税小规模纳税人,按单位参保养老、失业、工伤保险的个体工商户,为个体工商户减免物业租金的出租方给予税费优惠,增强其抗风险能力,助其渡过难关。
疫情就是命令、防控就是责任。确保国家支持新冠肺炎疫情防控和复工复产税费优惠政策落实到位,让纳税人实实在在享受到相关税费优惠,为纳税人提供高效便捷安全的办税缴费服务,是税务部门当前的首要任务。
为更好发挥税收支持疫情防控的职能作用,帮助纳税人准确掌握和及时适用各项税费优惠政策,税务总局对新出台的支持疫情防控和复工复产税费优惠政策进行了梳理和动态更新,形成了本指引,主要包括以下内容:
一、支持防护救治
1.取得政府规定标准的疫情防治临时性工作补助和奖金免征个人所得税;
2.个人取得单位发放的预防新型冠状病毒感染肺炎的医药防护用品等免征个人所得税。
二、支持物资供应
3.对疫情防控重点保障物资生产企业全额退还增值税增量留抵税额;
4.纳税人提供疫情防控重点保障物资运输收入免征增值税;
5.纳税人提供公共交通运输服务、生活服务及居民必需生活物资快递收派服务收入免征增值税;
6.对疫情防控重点物资生产企业扩大产能购置设备允许企业所得税税前一次性扣除;
7.对卫生健康主管部门组织进口的直接用于防控疫情物资免征关税。
三、鼓励公益捐赠
8.通过公益性社会组织或县级以上人民政府及其部门等国家机关捐赠应对疫情的现金和物品允许企业所得税或个人所得税税前全额扣除;
9.直接向承担疫情防治任务的医院捐赠应对疫情物品允许企业所得税或个人所得税税前全额扣除;
10.无偿捐赠应对疫情的货物免征增值税、消费税、城市维护建设税、教育费附加、地方教育附加;
11.扩大捐赠免税进口物资范围。
四、支持复工复产
12.受疫情影响较大的困难行业企业2020年度发生的亏损最长结转年限延长至8年;
13.阶段性减免增值税小规模纳税人增值税;
14.阶段性减免企业养老、失业、工伤保险单位缴费;
15.阶段性减免以单位方式参保的个体工商户职工养老、失业、工伤保险;
16.阶段性减征职工基本医疗保险单位缴费;
17.鼓励各地通过减免城镇土地使用税等方式支持出租方为个体工商户减免物业租金。
应对新冠肺炎疫情税费优惠政策指引汇编
一、支持防护救治
1.取得政府规定标准的疫情防治临时性工作补助和奖金免征个人所得税
【享受主体】
参加疫情防治工作的医务人员和防疫工作者
【优惠内容】
自2020年1月1日起,对参加疫情防治工作的医务人员和防疫工作者按照政府规定标准取得的临时性工作补助和奖金,免征个人所得税。政府规定标准包括各级政府规定的补助和奖金标准。
对省级及省级以上人民政府规定的对参与疫情防控人员的临时性工作补助和奖金,比照执行。
上述优惠政策适用的截止日期将视疫情情况另行公告。
【政策依据】
《财政部 税务总局关于支持新型冠状病毒感染的肺炎疫情防控有关个人所得税政策的公告》(2020年第10号)
2.个人取得单位发放的预防新型冠状病毒感染肺炎的医药防护用品等免征个人所得税
【享受主体】
取得单位发放的用于预防新型冠状病毒感染的肺炎的药品、医疗用品和防护用品等实物(不包括现金)的个人
【优惠内容】
自2020年1月1日起,单位发给个人用于预防新型冠状病毒感染的肺炎的药品、医疗用品和防护用品等实物(不包括现金),不计入工资、薪金收入,免征个人所得税。
上述优惠政策适用的截止日期将视疫情情况另行公告。
【政策依据】
《财政部 税务总局关于支持新型冠状病毒感染的肺炎疫情防控有关个人所得税政策的公告》(2020年第10号)
二、支持物资供应
3.对疫情防控重点保障物资生产企业全额退还增值税增量留抵税额
【享受主体】
疫情防控重点保障物资生产企业
【优惠内容】
自2020年1月1日起,疫情防控重点保障物资生产企业可以按月向主管税务机关申请全额退还增值税增量留抵税额。增量留抵税额,是指与2019年12月底相比新增加的期末留抵税额。
企业名单由省级及省级以上发展改革部门、工业和信息化部门确定。
上述优惠政策适用的截止日期将视疫情情况另行公告。
疫情防控重点保障物资生产企业适用增值税增量留抵退税政策的,应当在增值税纳税申报期内,完成本期增值税纳税申报后,向主管税务机关申请退还增量留抵税额。
【政策依据】
(1)《财政部 税务总局关于支持新型冠状病毒感染的肺炎疫情防控有关税收政策的公告》(2020年第8号)
(2)《国家税务总局关于支持新型冠状病毒感染的肺炎疫情防控有关税收征收管理事项的公告》(2020年第4号)
4.纳税人提供疫情防控重点保障物资运输收入免征增值税
【享受主体】
提供疫情防控重点保障物资运输服务的纳税人
【优惠内容】
自2020年1月1日起,对纳税人运输疫情防控重点保障物资取得的收入,免征增值税。优惠政策适用的截止日期将视疫情情况另行公告。
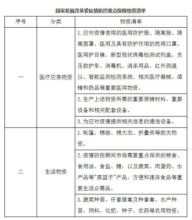
疫情防控重点保障物资的具体范围,由国家发展改革委、工业和信息化部确定,具体内容如下:


纳税人运输疫情防控重点保障物资取得的收入免征增值税的,免征城市维护建设税、教育费附加、地方教育附加。
纳税人按规定享受免征增值税优惠的,可自主进行免税申报,无需办理有关免税备案手续,但应将相关证明材料留存备查。在办理增值税纳税申报时,应当填写增值税纳税申报表及《增值税减免税申报明细表》相应栏次。
纳税人按规定适用免征增值税政策的,不得开具增值税专用发票;已开具增值税专用发票的,应当开具对应红字发票或者作废原发票,再按规定适用免征增值税政策并开具普通发票。纳税人在疫情防控期间已经开具增值税专用发票,按规定应当开具对应红字发票而未及时开具的,可以先适用免征增值税政策,对应红字发票应当于相关免征增值税政策执行到期后1个月内完成开具。
纳税人已将适用免税政策的销售额、销售数量,按照征税销售额、销售数量进行增值税申报的,可以选择更正当期申报或者在下期申报时调整。已征应予免征的增值税税款,可以予以退还或者抵减纳税人以后应缴纳的增值税税款。
【政策依据】
(1)《财政部 税务总局关于支持新型冠状病毒感染的肺炎疫情防控有关税收政策的公告》(2020年第8号)
(2)《国家税务总局关于支持新型冠状病毒感染的肺炎疫情防控有关税收征收管理事项的公告》(2020年第4号)
5.纳税人提供公共交通运输服务、生活服务及居民必需生活物资快递收派服务收入免征增值税
【享受主体】
提供公共交通运输服务、生活服务,以及为居民提供必需生活物资快递收派服务的纳税人
【优惠内容】
自2020年1月1日起,对纳税人提供公共交通运输服务、生活服务,以及为居民提供必需生活物资快递收派服务取得的收入,免征增值税。
公共交通运输服务的具体范围,按照《营业税改征增值税试点有关事项的规定》(财税〔2016〕36号印发)执行。
生活服务、快递收派服务的具体范围,按照《销售服务、无形资产、不动产注释》(财税〔2016〕36号印发)执行。

上述优惠政策适用的截止日期将视疫情情况另行公告。
纳税人提供公共交通运输服务、生活服务,以及为居民提供必需生活物资快递收派服务取得的收入免征增值税的,免征城市维护建设税、教育费附加、地方教育附加。
纳税人按规定享受免征增值税优惠的,可自主进行免税申报,无需办理有关免税备案手续,但应将相关证明材料留存备查。在办理增值税纳税申报时,应当填写增值税纳税申报表及《增值税减免税申报明细表》相应栏次。
纳税人按规定适用免征增值税政策的,不得开具增值税专用发票;已开具增值税专用发票的,应当开具对应红字发票或者作废原发票,再按规定适用免征增值税政策并开具普通发票。纳税人在疫情防控期间已经开具增值税专用发票,按规定应当开具对应红字发票而未及时开具的,可以先适用免征增值税政策,对应红字发票应当于相关免征增值税政策执行到期后1个月内完成开具。
纳税人已将适用免税政策的销售额、销售数量,按照征税销售额、销售数量进行增值税申报的,可以选择更正当期申报或者在下期申报时调整。已征应予免征的增值税税款,可以予以退还或者抵减纳税人以后应缴纳的增值税税款。
【政策依据】
(1)《财政部 税务总局关于支持新型冠状病毒感染的肺炎疫情防控有关税收政策的公告》(2020年第8号)
(2)《财政部 税务总局关于全面推开营业税改征增值税试点的通知》(财税〔2016〕36号)
(3)《国家税务总局关于支持新型冠状病毒感染的肺炎疫情防控有关税收征收管理事项的公告》(2020年第4号)
6.对疫情防控重点保障物资生产企业扩大产能购置设备允许企业所得税税前一次性扣除
【享受主体】
疫情防控重点保障物资生产企业
【优惠内容】
自2020年1月1日起,对疫情防控重点保障物资生产企业为扩大产能新购置的相关设备,允许一次性计入当期成本费用在企业所得税税前扣除。
企业名单由省级及省级以上发展改革部门、工业和信息化部门确定。
上述优惠政策适用的截止日期将视疫情情况另行公告。
疫情防控重点保障物资生产企业适用一次性企业所得税税前扣除政策的,在优惠政策管理等方面参照《国家税务总局关于设备器具扣除有关企业所得税政策执行问题的公告》(2018年第46号)的规定执行。企业在纳税申报时将相关情况填入企业所得税纳税申报表"固定资产一次性扣除"行次。
【政策依据】
(1)《财政部 税务总局关于支持新型冠状病毒感染的肺炎疫情防控有关税收政策的公告》(2020年第8号)
(2)《国家税务总局关于支持新型冠状病毒感染的肺炎疫情防控有关税收征收管理事项的公告》(2020年第4号)
7.对卫生健康主管部门组织进口的直接用于防控疫情物资免征关税
【享受主体】
卫生健康主管部门组织进口的直接用于防控疫情物资
【优惠内容】
自2020年1月1日至2020年3月31日,对卫生健康主管部门组织进口的直接用于防控疫情物资免征关税。
免税进口物资,可按照或比照海关总署公告2020年第17号,先登记放行,再按规定补办相关手续。
【政策依据】
《财政部 海关总署 税务总局关于防控新型冠状病毒感染的肺炎疫情进口物资免税政策的公告》(2020年第6号)
三、鼓励公益捐赠
8.通过公益性社会组织或县级以上人民政府及其部门等国家机关捐赠应对疫情的现金和物品允许企业所得税或个人所得税税前全额扣除
【享受主体】
通过公益性社会组织或者县级以上人民政府及其部门等国家机关对应对新型冠状病毒感染的肺炎疫情进行捐赠的企业和个人
【优惠内容】
自2020年1月1日起,企业和个人通过公益性社会组织或者县级以上人民政府及其部门等国家机关,捐赠用于应对新型冠状病毒感染的肺炎疫情的现金和物品,允许在计算企业所得税或个人所得税应纳税所得额时全额扣除。
国家机关、公益性社会组织接受的捐赠,应专项用于应对新型冠状病毒感染的肺炎疫情工作,不得挪作他用。
上述优惠政策适用的截止日期将视疫情情况另行公告。
"公益性社会组织"是指依法取得公益性捐赠税前扣除资格的社会组织。企业享受规定的全额税前扣除政策的,采取"自行判别、申报享受、相关资料留存备查"的方式,并将捐赠全额扣除情况填入企业所得税纳税申报表相应行次。个人享受规定的全额税前扣除政策的,按照《财政部 税务总局关于公益慈善事业捐赠个人所得税政策的公告》(2019年第99号)有关规定执行。
【政策依据】
(1)《财政部 税务总局关于支持新型冠状病毒感染的肺炎疫情防控有关捐赠税收政策的公告》(2020年第9号)
(2)《国家税务总局关于支持新型冠状病毒感染的肺炎疫情防控有关税收征收管理事项的公告》(2020年第4号)
9.直接向承担疫情防治任务的医院捐赠应对疫情物品允许企业所得税或个人所得税税前全额扣除
【享受主体】
直接向承担疫情防治任务的医院捐赠用于应对新型冠状病毒感染的肺炎疫情物品的企业和个人

海科金集团版权所有Copyright 2011-2017 All right resevrd 京ICP备11022072号-1 技术支持:浩天通达科技